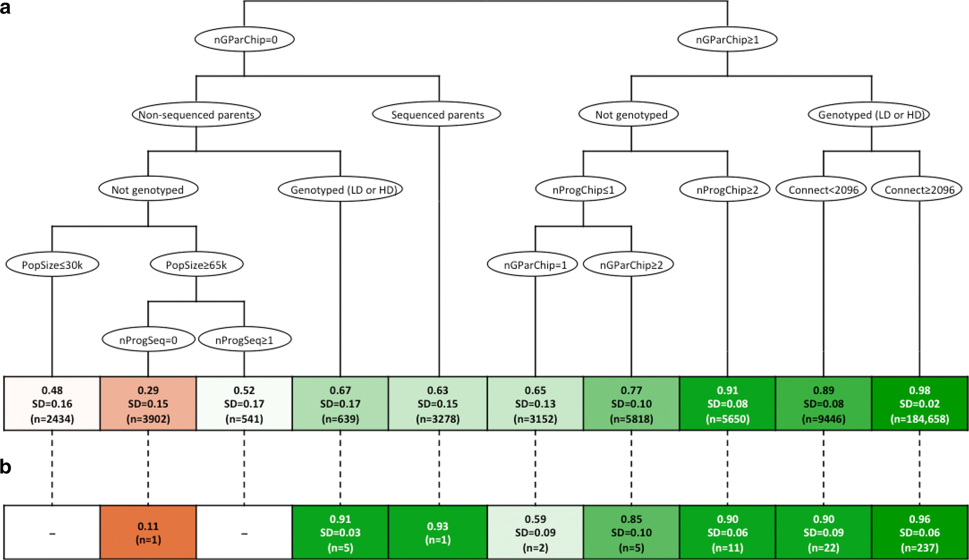
Fig. 2

Regression tree of the factors that affected individual-wise dosage correlation in a simulated data and b comparison to real data. Variables include genotyping status, number of grandparents genotyped with marker array (nGParChip), number of progeny genotyped with marker array (nProgChip), number of sequenced progeny (nProgSeq), connectedness to the rest of the population (Connect), and population size (PopSize)